※0円で無料コンサルあり!公式サイトと求人サイトを兼ねたホームページ制作
最近、ホームページの重要性が増しています。特に自社のサービス紹介だけでなく、新卒・中途の人材採用に効果のあるホームページが注目されています。リクルートで長年ノウハウを積んだプロが、無料でコンサルします。
☞ホームページの無料コンサルはこちら
東日本大震災を機に、東北エリアを中心に長期間に渡って電気・ガスの供給が停止し、日常生活が大混乱しました。このことが、従来の集中型エネルギー供給システムを見直す契機になりました。
今回の企画書の興味深い点は、各自治体や民間事業主に取り組み状況や解決方法について調査内容です。
アンケートによる課題・取組手法の洗い出しや自治体における導入可能性調査など、各論がかなり詳細に報告されています。今後の日本におけるエネルギー供給システムのあり方について、参考になるヒントが満載です。
◆計画停電、14日早朝から=5グループずつ-東京電力
【日本のエネルギー問題】
・2019-日本が抱えているエネルギー問題(前編)
・5分でわかるエネルギー問題|ネットワーク『地球村』
・エネルギー問題
・そうだったのか、日本のエネルギー事情~エネルギーミックスについて考えよう~
【日本のエネルギー問題 解決策】
・エネルギー教育を進めるに当たって留意すべき4つの視点
・再生可能エネルギーが未来を変える!?|でんき|ソフトバンク
・日本が直面するエネルギー問題とその解決のヒント
・化石燃料からの脱却。自然エネルギーがもたらす地域社会の未来を考える
【目次】
1. 今回の企画書の特徴
2.『平成29年度新エネルギー等の導入促進のための基礎調査東北地域における分散型エネルギーシステム等導入可能性調査調査報告書』から学ぶ
3.表紙
4.目次
5.事業の実施方針
6.課題・取り組み手法等の整理
7.事業可能性調査
8.調査結果まとめ
1. 今回の企画書の特徴
今回の企画書は、東日本大震災で脆弱性が露見した集中型エネルギー供給システムに代わる分散型エネルギーの導入に関する検討資料です。ポイントとなるキーワードを、以下に記します。
・集中型エネルギー供給システム
・分散型エネルギー供給システム
・再生可能エネルギー
・蓄電池の導入
・エネルギーの地産地消
・エネルギーマネジメントシステム(EMS)
・自治体職員のマンパワー不足
・太陽光発電
・バイオマス熱利用
・雪氷熱
・廃棄物発電
・風力発電
・地中熱利用
2. 『平成29年度新エネルギー等の導入促進のための基礎調査東北地域における分散型エネルギーシステム等導入可能性調査調査報告書』から学ぶ
では、株式会社日刊工業新聞社と株式会社日本能率協会コンサルティングが作成した企画書を以下具体的に見ていきましょう。
3. 表紙

4.目次

5.事業の実施方針1

1. 事業の背景・目的1
東日本大震災では、多くの地域で停電が続き、長期間にわたり電気やガスの供給がストップするなど、従来行われてきた集中型のエネルギー供給システムの脆弱性が露見した。
このような状況を踏まえ、震災後は需要側においては無駄なエネルギーを使わない省エネの意識が高まるとともに、供給側においては各地で分散型エネルギーシステムの導入など、従来型の供給体制だけに頼らないエネルギーの効率的な活用方策が検討されている。
自治体においても、震災後の停電により事業継続、情報収集に支障を来たした経験を踏まえ、分散型エネルギー源としての再生可能エネルギーや蓄電池の導入が進んでおり、さらにはエネルギーの地産地消や、エネルギーを上手に使う方策であるエネルギーマネジメントシステム(EMS)の導入が検討され、一部の地域で導入されているところである。
今後、安心・安全かつ持続的に地域が継続していくためには、再生可能エネルギーをはじめとする分散型エネルギーや EMSの導入は重要なテーマとなってくるものの、取組は始まったばかりであり、導入・運営のノウハウを持ち合わせていないのが現状である。また、東日本大震災の被災地においては、これから復興が本格化する地域も多く存在するが、自治体職員のマンパワー不足等により検討する余力を持ち合わせていない状況にある。
そのような状況下においては、案件組成段階から自治体の関与を得ながら、関係者間で地域の特性や課題等を十分把握・共有し、ノウハウを有する民間事業者の知見等を活用して、着実に実施・継続できる構想を検討することが重要と考えられる。
そのため、被災地をはじめ東北地域のこれまでの取組事例の課題・解決策等について調査し、導入可能性の高い取組手法・ノウハウを整理するとともに、具体的に導入を検討している地域において、当該手法等の実践を支援することにより、地域における分散型エネルギーの導入促進、エネルギーの効率利用の促進を図る。
(2) 事業内容
東北地域で実際に分散型エネルギーやエネルギーマネジメントシステム(以下「分散型エネルギー等」という。)の導入に取り組んでいる自治体や民間事業者を対象に、取組概要や課題、解決方策等について調査する。
①課題・取組手法等の整理
・アンケート調査
・先行事例調査
②導入可能性調査
・自治体等における導入可能性調査(課題の整理等)
・導入可能な事業提案の募集
・課題解決策の選別・ブラッシュアップと参加地域への提案等
・自治体等とのマッチングと事業化可能性の検討
③調査結果の取りまとめ
5.事業の実施方針2

(3) 事業推進の考え方
分散型エネルギーやエネルギーマネジメントシステム(以下EMS)の導入による地域活性化をはじめとした地域課題解決策を検討している地域を対象に、地域が抱える課題の整理、導入に向けたシナリオづくり、計画立案を支援し、地域における分散型エネルギーの導入促進、エネルギーの効率利用/有効活用の促進を図る。
その為に、既存の取組みを参考に取組み手法やノウハウを整理し、具体的に導入を検討している地域において、民間事業者の知見等を活用しながら事業可能性を調査し、着実に実施・継続できる構想を検討する。
(4) 事業推進体制
5.事業の実施方針3

(5) 事業推進スケジュール
2. 課題・取り組み手法等の整理1

(1) 分散型エネルギー等の取組状況に関するアンケート調査の実施
①調査の目的
東日本大震災では、多くの地域で停電が続き、長期間にわたり電気やガスの供給がストップするなど、従来行なわれてきた集中型のエネルギー供給システムの脆弱性が露見した。
このような状況を踏まえ、震災後は需要側においては無駄なエネルギーを使わない省エネの意識が高まるとともに、供給側においては各地で分散型エネルギーシステムの導入など、従来型の供給体制だけに頼らないエネルギーの効率的な活用方策が検討されている。
自治体においても、震災後の停電により事業継続、情報収集に支障を来たした経験を踏まえ、分散型エネルギー源としての再生可能エネルギーや蓄電池の導入が進んでおり、さらにはエネルギーの地産地消や、エネルギーを上手に使う方策であるエネルギーマネジメントシステム(EMS)の導入が検討され、一部の地域で導入されているところである。
今後、安心・安全かつ持続的に地域が継続していくためには、再生可能エネルギーをはじめとする分散型エネルギーや EMSの導入は重要なテーマとなってくるものの、取組は始まったばかりであり、導入・運営のノウハウを持ち合わせていないのが現状である。
また、東日本大震災の被災地においては、これから復興が本格化する地域も多く存在するが、自治体職員のマンパワー不足等により検討する余裕を持ち合わせていない状況にある。
そのため、被災地をはじめ東北地域のこれまでの取組事例の課題・解決策等について調査する。
②調査の概要
東北6県の全市町村、225の市町村を対象にアンケート調査票を郵送し、123件の回答(回収率55%)を得た。県別の回答数は、青森県24件、岩手県24件、宮城県23件、秋田県16件、山形県13件、福島県23件である。なお、アンケート調査期間は、平成29年8月22日から平成29年9月15日である。
2. 課題・取り組み手法等の整理2

(2) 分散型エネルギー等の取組状況に関するアンケート調査結果
①自治体が関与している分散型エネルギー設備について
自治体が設置又は出資・支援している分散型エネルギー設備が存在すると回答したのは80市町村(65%)であった。エネルギーの種類別では、太陽光発電75市町村、地中熱利用18市町村、バイオマス熱利用16市町村の順に多い。また、その他として雪氷熱や廃棄物発電をあげる自治体もあり、様々な設備が導入されている。
県別に見ると、すべての県において太陽光発電が多く、次いで青森県は風力発電、岩手県はバイオマス発電・熱利用、宮城県は風力発電・地中熱利用、秋田県は地中熱利用、山形県はバイオマス発電・熱利用、福島県はバイオマス熱利用が多い。
また、自治体が関与する分散型エネルギー設備が存在すると回答したのが、秋田県の自治体のうち88%、福島県の自治体のうち78%となり、特に導入率が高かった
2. 課題・取り組み手法等の整理3

自治体が関与している分散型エネルギー設備の中から代表的な設備を一つ取り上げ、自治体の関わり方と電気の利用方法について確認したところ、自治体自ら設置していると回答したのが55市町村であり、自家消費していると回答したのが50市町村であった。
また、自治体の関わり方において、その他として「事業推進にかかる地元調整などの環境づくり」や「包括的施設リース方式」をあげる自治体も存在する。
2. 課題・取り組み手法等の整理4

②分散型エネルギーの導入推進について
分散型エネルギー設備の導入によるメリットとしては、「災害などのリスク対応の強化につながる」「地球温暖化の
防止に貢献できる」と考える自治体が多い。東北地方においては、防災や環境といった公益性を重視する傾向が
強い。
2. 課題・取り組み手法等の整理5

③分散型エネルギーの地産地消について
分散型エネルギーの地産地消については、現時点で考えていないものの、将来的には関心がある自治体が多
い。
分散型エネルギーの地産地消による地域効果として、「非常時のエネルギー供給等、防災・災害対策に有効である」「エネルギー利用効率の向上やエネルギーコストの削減につながる」と考える自治体が多い、また、「新たな雇用を創出できる」「経済の地域内循環により、産業が活性化する」といった地域振興に対する期待も大きい。
2. 課題・取り組み手法等の整理6

④地域新電力について
地域新電力の設立については、現時点で考えていない自治体が多い。
2. 課題・取り組み手法等の整理7

⑤分散型エネルギーの導入推進に向けて
分型エネルギー設備導入を妨げる要因として考えられることは、「専門的な知識・技術を有した人材が不足している」「設備費、初期費用の調達が困難である」と回答した自治体が多かった。
また、導入推進の為に国求める施策としては、「初期投資費用への支援」「分散型エネルギーに関する情報提供やアドバイス」と回答する自治体が多く、資金面と知識に関する課題を抱えていると言える。
2. 課題・取り組み手法等の整理8

⑥調査結果考察
アンケートに回答があった123自治体において、約半数が自ら設置又は出資・支援している分散型エネルギー設備が存在していると回答しているが、その大半を太陽光発電が占めており、今後太陽光発電以外の設備導入の検討が必要と考えられる。
特に分散型エネルギー設備を多く導入している秋田県・福島県においてはバイオマスや地中熱を利用している自治体も多く、今後の分散型エネルギー設備導入検討のモデルになると考えられる。
また、自治体の多くは自家消費型のエネルギー利用を行い、防災や環境といった公益性を重視し、分散型エネルギー設備の導入に向けて政策の推進・策定、予算化を行なっている自治体も多く、現時点では実現できていない分散型エネルギーの地産地消への注目が高まっている。これまでの防災や環境といった公益性重視に加え、エネルギーコストの削減や雇用創出による地域振興につながるエネルギー活用モデルが求められる。
一方で、地域新電力の設立については、まだ関連情報や検討できる人材が不足しており、現時点で考えていない自治体が多い。
分型エネルギー設備の導入推進について、専門的な知識・技術を有した人材の不足や資金調達の難しさが指摘されており、今後も、国に対する初期投資費用への支援、分散型エネルギーに関する情報提供やアドバイスが求められている。
2. 課題・取り組み手法等の整理9

(3) 先行事例ヒアリングの実施
①ヒアリングの目的
自治体が関与して分散型エネルギーシステムの導入を行った事例について、ヒアリング調査を行い、分散型エネルギーシステムの導入に向けた手法・ノウハウを整理することで、今後東北地域における分散型エネルギーシステムの導入促進を図る。
②ヒアリング内容
既存の取り組みに対して、取り組みの内容、取り組みの経緯、取り組みの効果、今後の課題を中心にヒアリングを実施した。
A)地域概要・・・人口と世帯数、面積、特徴
B)分散型エネルギーの取組み内容・・・名称、場所、内容、主な設備、エネルギー生成量、主な供給先
運転開始、事業費、事業体制
C)取組みの経緯・・・取組の背景、取組のきっかけ
D)取組みのポイント・・・取組の工夫、その他の主な取組み
③ヒアリング先
既に把握している取組みや『分散型エネルギー等の取組状況に関するアンケート調査』の実施結果をもとにヒアリング先を以下の6箇所を選定し、ヒアリングを実施した。
2. 課題・取り組み手法等の整理10

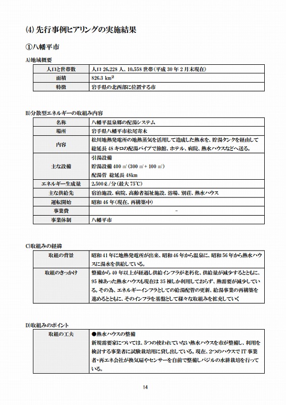
(4) 先行事例ヒアリングの実施結果
2. 課題・取り組み手法等の整理11

2. 課題・取り組み手法等の整理12

2. 課題・取り組み手法等の整理13

2. 課題・取り組み手法等の整理14

2. 課題・取り組み手法等の整理15

2. 課題・取り組み手法等の整理16

2. 課題・取り組み手法等の整理17

2. 課題・取り組み手法等の整理18

2. 課題・取り組み手法等の整理19

3. 事業可能性調査1

(1) 地域における分散型エネルギー導入に向けた課題の整理
分散型エネルギー等の導入を検討している地域を、東北経済産業局のWebサイトを通じて募集した結果、6自治体からの応募があった。
応募のあった各自治体を訪問し、地域特性や地域課題の整理をし、現在の検討内容を以下のようにまとめた。また、民間企業から地域課題解決策の募集する内容を以下のように決めた。
3. 事業可能性調査2

3. 事業可能性調査3

3. 事業可能性調査4

(2) 民間事業者からの課題解決の具体的なアイデアの募集
(1)地域における分散型エネルギー導入に向けた課題の整理にて整理した各自治体の現在の取組み内容と企業への提案要望をポスター化し、展示会への出展や東北経済産業局の Web サイトを通じて、民間事業者から解決策のアイデアを募集した。
①ポスターの作成
各地域において現在の検討している事と企業への提案要望を地域の特徴と合わせて1枚にまとめた。
3. 事業可能性調査5

②展示会への出展
地域課題の解決策を広く募る為に、2つの展示会に出展し、来展者に対して、各地域での検討内容の詳細な説明と、本調査への参加方法について周知を行なった。
3. 事業可能性調査6

3. 事業可能性調査6

③東北経済産業局HPを通じた解決案の募集
東北経済産業局HPを通じて、解決案の募集を行なった。なお、応募フォーマットの項目は、『提案者情報(会社名、
所属、役職、名前、連絡先)』、『応募対象地域』『解決したい地域の解決課題』『『提案のソリューションコンセプト』『提案のソリューション内容』『課題解決イメージ』とした。
3. 事業可能性調査7

④募集した結果
募集した結果、16社19件の提案があった。
3. 事業可能性調査8

⑤応募内容の選定
提案内容の選定は、以下の基準で各自治体・東北経済産業局・委託事業者の3者で評価を行なった。
3. 事業可能性調査9

(3) 事業可能性の検討
提案事業者から直接自治体に提案内容を説明し、今後どのように一緒に検討できそうか議論を行なった。6自治体中4自治体が引き続き提案事業者と検討をしたいと考えている。
4. 調査結果まとめ1

(1) 地域で分散型エネルギーの導入に取り組む際のポイント
今回の調査において、6自治体の取組みについてヒアリングを行い、取り組みにおけるポイントから『①民間企業が自治体に提案しやすい環境を整える』、『②地元関係者のメリットをつくる』、『③先導的なモデルを作り、展開しやすくする』、『④エネルギーの需要と供給の両面から考える』の4つの視点が抽出できる。
①民間企業が自治体に提案しやすい環境を整える
自治体と民間事業者・大学・金融機関・電力会社・研究機関などが集まり、関係者間の連携強化や自治体に対する新たな事業の提案の場を作ることで、民間事業者が事業を推進しやすくする環境をつくる。
②地元関係者のメリットをつくる
再生可能エネルギーを導入する上で、地元事業者の参画を義務付けたり、地元にお金が落ちる仕組みをつくったりすることで、地元関係者にもメリットがあるようにする。
③先導的なモデルを作り、展開しやすくする
再生可能エネルギーを自治体が率先して導入し、地元事業者が関わることでノウハウが蓄積され、更なる導入をしやすくする。
4. 調査結果まとめ2

④エネルギーの需要と供給の両面から考える
再生可能エネルギーの導入により、新たなエネルギーの供給を考えるだけでなく、エネルギーの需要を新たに創出することや、更なるエネルギーの供給につながるスキームを検討する。
事業可能調査においても、『①民間企業が自治体に提案しやすい環境を整える』ために、自治体が検討している内容や民間事業者に提案してもらいたい事を明確にし、広く提案を募ることを行っている。
また、『②地元関係者のメリットをつくる』ことは必ず議論になることであり、B市では防災や環境面だけでなく、普段の使い道で良い提案が欲しい、A市では地元企業を中心とした検討を行う必要があるといった検討をしている。
『③先導的なモデルを作り、展開しやすくする』については、C市で新たな融雪方法としてまずは実証を行なうことや地元企業に内容を知ってもらうことから始めたい、E市では小風力発電が活用できるのであれば太陽光発電よりも優先して考えたいといった意見が出ている。
『④エネルギーの需要と供給の両面から考える』については、D市で地域PPSを検討する上で新たな再エネ導入も合わせて検討したい、F町では熱の活用方法を具体化に検討したいといった意見が出ている。
(2) 今後に向けて
地域における分散型エネルギーの導入促進、エネルギーの効率利用の促進を行なう為には、初期投資費用への支援、分散型エネルギーに関する情報提供が引き続き求められている。
ただし、情報提供に関しては、ノウハウを有する民間事業者の知見を活用することは有益である。その為、自治体が自ら民間企業から提案しやすい環境を整えるか、広く提案を募れるような仕組みが求められている。
また、民間事業者には、地元関係者のメリットやエネルギーの需要と供給の両面を考えられるように努力が求められており、各地域における課題をどのように把握していくかが重要になる。
5. アンケート調査票1

5. アンケート調査票2

1-2.貴自治体が設置又は出資・支援している分散型エネルギー設備が存在する場合、代表的な事例を一つ教え
て下さい。
名称 ( )
場所 ( )
エネルギー種別( )
エネルギー生成量( )
1-3.貴自治体が設置又は出資・支援している分散型エネルギー設備の代表的な事例について、貴自治体がどの
ような関わり方をしていますか?該当する項目に○印をご記入ください。(複数回答可)
(1)自治体自らが設置している ( )
(2)自治体が出資している ( )
(3)補助金を出している ( )
(4)税の優遇をしている ( )
(5)設置場所を提供している ( )
(6)その他(下記にその内容をご記入ください) ( )
1-4.代表的な事例において発電している場合、電気はどのように利用していますか?該当する項目に○印をご記
入ください。
(1)固定価格買取制度により売電している ( )
(2)自家消費している ( )
※(1)の場合の売電先:大手電力会社( )、地域新電力会社( )、その他( )
1-5.分散型エネルギー設備の導入によるメリットをどのようにお考えですか?該当する項目に○印をご記入ください。(複数回答可)
(1)地域内にエネルギー循環の仕組みを構築できる ( )
(2)地域のイメージアップにつながる ( )
(3)地域内で雇用の場を創出できる ( )
(4)地域の産業活性化につながる ( )
(5)遊休地を有効活用できる ( )
(6)従来、未利用資源であった地域資源を活用することができる ( )
(7)災害などのリスク対応の強化につながる ( )
(8)地球温暖化の防止に貢献できる ( )
(9)その他(下記にその内容をご記入ください) ( )
1-6.分散型エネルギー設備の導入推進のために行っている取組みについて教えてください。該当する項目に○印
をご記入ください。(複数回答可)
(1)分散型エネルギー設備導入推進のための施策を実施しており、予算化されている ( )
(2)分散型エネルギー設備導入推進のための施策を実施予定である ( )
(3)分散型エネルギー設備導入に関する政策や計画を推進・策定している ( )
(4)条例を定めている ( )
(5)検討会議を開催している ( )
(6)その他(下記にその内容をご記入ください) ( )
5. アンケート調査票3

質問 2.貴自治体における分散型エネルギーの“地産地消”について
2-1.地域で創出した分散型エネルギーを地域で消費する“地産地消”に対する取組み状況を教えてください。該当する項目に○印をご記入ください。(複数回答可)
(1)エネルギーの地産地消に向けて、取組みを推進している ( )
(2)エネルギーの地産地消を構想・計画中である ( )
(3)スマートコミュニティ構想への取組みを推進している ( )
(4)スマートコミュニティ構想の検討を行っている ( )
(5)将来的に、エネルギーの地産地消に対する関心はある ( )
(6)エネルギーの地産地消について現時点では考えていない ( )
(7)その他(下記にその内容をご記入ください) ( )
2-2.分散型エネルギーの地産地消による地域効果をどのようにお考えですか?該当する項目に○印をご記入ください。(複数回答可)
(1)新たな事業や産業が創出できる ( )
(2)新たな雇用を創出できる ( )
(3)経済の地域内循環により、産業が活性化する ( )
(4)未利用資源の活用により、地域内の既存産業が活性化する ( )
(5)地域のイメージアップにつながる ( )
(6)人口の域外流出の抑制や定住促進につながる ( )
(7)観光など他の産業への波及効果を期待できる ( )
(8)エネルギー利用効率の向上やエネルギーコストの削減につながる ( )
(9)非常時のエネルギー供給等、防災・災害対策に有効である ( )
(10)自治体財政収入が確保できる ( )
(11)その他(下記にその内容をご記入ください) ( )
質問 3.地域新電力について
3-1.地域新電力に対する関心がありますか?該当する項目”1つ”に○印をご記入ください。
(1)既に地域新電力を設立し、事業を行っている ( )
(2)地域新電力を設立予定であり、現在準備を進めている ( )
(3)地域新電力の設立を検討中である ( )
(4)将来的には地域新電力を検討したい ( )
(5)現時点では考えていない ( )
5. アンケート調査票3

3-2.地域新電力を設立するにあたって、どのような課題があると考えていますか?該当する項目に○印をご記入
ください。
(1)地域新電力に関する普及・啓発が不十分である ( )
(2)地域新電力導入のメリットが小さい ( )
(3)地域新電力に関する情報が不十分である ( )
(4)電力の供給先を確保できない ( )
(5)十分な電力を調達することが困難である ( )
(6)地域新電力を導入するための資金が不足している ( )
(7)地域新電力に関する人材が不足している ( )
(8)その他(下記にその内容をご記入ください) ( )
質問 4.分散型エネルギーの導入に向けて
4-1.分型エネルギー設備導入を妨げる要因として何が考えられますか?該当する項目に○印をご記入ください。
(1)適切な土地の調達が困難である ( )
(2)日照時間や風況等、自然条件が不利である ( )
(3)分散型エネルギーを担う事業者が存在しない ( )
(4)事業主体や関係者を含めた組織マネジメントが困難である ( )
(5)水利権等、権利に関する問題がある ( )
(6)系統連系の制約がある ( )
(7)適切な設備や機器が存在しない ( )
(8)利用技術が未成熟である ( )
(9)事業採算性が悪い ( )
(10)設備費等、初期費用の調達が困難である ( )
(11)設備を設置後、管理・運営に関する費用や手間がかかる ( )
(12)専門的な知識・技術を有した人材が不足している ( )
(13)住民の理解が不十分である ( )
(14)その他(下記にその内容をご記入ください) ( )
4-2.分散型エネルギー設備導入を推進する為に、どのような施策を国に求めていますか?該当する項目に○印
をご記入ください。(複数回答可)
(1)分散型エネルギーに関する情報提供やアドバイス ( )
(2)研究機関や企業とのマッチング ( )
(3)分散型エネルギー導入についての調査費用支援 ( )
(4)導入事例に関する情報の提供 ( )
(5)初期投資費用への支援 ( )
(6)専門的知見(技術面)を有する人材育成 ( )
(7)資金調達や事業計画の知見を有する人材育成 ( )
5. アンケート調査票4

(8)プロジェクト組成に関わるコーディネーター育成 ( )
(9)水利権や漁業権等の法的制度見直し ( )
(10)その他(下記にその内容をご記入ください) ( )
質問5.分散型エネルギーの導入可能性調査について
5-1.現在、分散型エネルギー設備の導入可能性について検討を行う地域を募集しております。参加を希望しますか?該当する項目”1つ”に○印をご記入ください。
(1)はい ( )
(2)いいえ ( )
(3)その他(下記にその内容をご記入ください) ( )











