※0円で無料コンサルあり!公式サイトと求人サイトを兼ねたホームページ制作
最近、ホームページの重要性が増しています。特に自社のサービス紹介だけでなく、新卒・中途の人材採用に効果のあるホームページが注目されています。リクルートで長年ノウハウを積んだプロが、無料でコンサルします。
☞ホームページの無料コンサルはこちら
無数に存在する企業の99%は、中小企業です。皆さんがCMで見る企業はほぼ企業数全体の1%未満であり、東証一部上場クラスとなると更に少数になります。
日本が発展するには、この99%の中小企業が元気になるかどうかにかかっています。新しい企業が誕生する起業、次世代に引き渡す事業承継も含め、この中小企業ゾーンの活性化に日本の将来がかかっているのです。
30年前の時価総額上位企業と現在の顔ぶれを比較すると一目瞭然ですが、その中小企業ゾーンから未来のGoogleやFacebook、Appleが誕生するメカニズムこそ、日本の産業競争力を維持発展する根源です。
今回の企画書のテーマは、日本の経済を支える中小企業のデータベース連携を通じて、様々な情報のシェアとビジネス活性化を狙うITプラットフォームの構築です。日本経済が次のフェーズに移行できるかどうかの、重要なテーマだと思います。
【目次】
1. 今回の企画書の特徴
2.『新規中小企業・小規模事業者のデータベース構築のための調査事業報告書』から学ぶ
3.表紙
4.目次
5.本事業の概要
6.データベースの将来像の検討に向けた調査
7.まとめ
1. 今回の企画書の特徴
今回の企画書は、中小企業のデータベース構築をテーマに記載されています。ポイントとなるキーワードを、以下に記します。
・中小企業の受注の確保
・中小企業による地域産業資源を活用した事業活動の促進
・創業10年未満の中小企業のデータベース構築
・登録用アカウント発行時の申請情報確認
・電子行政オープンデータ戦略
・API(Application Programming Interface)の提供の促進
・企業へのインセンティブ設計
・調達情報CSVファイル公開機能
・統一資格者情報CSV公開機能
・統一資格者情報XMLファイル連携機能
・法人番号システム
2. 『新規中小企業・小規模事業者のデータベース構築のための調査事業報告書』から学ぶ
では、株式会社三菱総合研究所が作成した企画書を以下具体的に見ていきましょう。
3. 表紙

4. 目次1

4. 目次2

5.本事業の概要1

1.1. 本事業の背景・目的
平成26年10月3日に「官公需1についての中小企業者の受注の確保に関する法律(官公需法)」の一部を改正する法律案(以下「改正官公需法」という)が閣議決定された。
これにより、平成27年1月26日に召集された通常国会で審議可決される見込みとなっている。改正官公需法は以下の3つの法案から成る。
①官公需についての中小企業者の受注の確保に関する法律の一部改正
②中小企業による地域産業資源を活用した事業活動の促進に関する法律の一部改正
③独立行政法人中小企業基盤整備機構法の一部改正
上記の法律案は、創業10年未満の中小企業者(以下「新規中小企業者」)による官公需の受注機会の拡大を図ることを目的としており、①の法律案では独立行政法人中小企業基盤整備機構(以下「中小機構」という。)が各省各庁等の依頼に応じて、新規中小企業者に関する情報提供等の協力業務を平成27年度から開始することとなっている。(以下、「情報提供業務」は上記の「情報提供等の協力業務」のことを指す。)
本事業は、上記の改正法案成立後の執行に向けて、官公需に関心を有する新規中小企業者(創業10年未満の中小企業者)のデータベースを構築し、ホームページ上で公表することにより、国等に対し、新規中小企業者に関する最新情報を提供し、これをもって新規中小企業者の商品・サービスについて公共調達がなされる可能性を高めることを目的として実施するものである。
1.2. 本事業の取り組みにおける課題認識と解決策の方針
本事業の取り組みに際しては、以下の課題認識およびその解決策の方針に基づき、検討を進めた。
1.2.1.新規中小企業者の把握
1.2.1.1. 課題認識
中小機構が新規中小企業者に関する情報提供業務を行うためには、それらの企業に関する登記情報や官公需に関心を持つ企業を把握する必要があるが、下記の実態により、商業登記制度や全省庁統一資格審査制度といった既存の制度又はそのサービスを利用して中小機構が情報提供業務を行うことは難しい状況である。
1 官公需:国、自治体、独立行政法人、公団などが一般企業と物品の購入、役務の 提供、工事の請負契約を結ぶこと。
5.本事業の概要2

(1) 登記情報
会社を設立するにあたっては商業登記制度に則った手続を行う必要があるが、ここで登録した登記情報は登記情報提供サービス2にて照会することが可能である。
ただし、公共機関又は法人がこのサービスを利用する場合は事前に申込手続きを行い IDを取得する必要があり、かつ、サービスの利用は有料となる。
さらに、企業情報がリスト形式で提供されておらず、図 1.2-2 のように個々の企業の情報が個票形式のPDFで提供される。登録・公開される情報項目は、株式会社の場合には会社法第 911 条に定められており、会社が扱う商品・サービスに関しては「目的」が該当する項目となる。しかし、「目的」は登録にあたって「適法性」「明確性」「具体性」を備えているかが厳密に審査される項目であり、必ずしも会社が自社の商品・サービスをPRするのに適した項目となっていない。
2 登記情報提供サービス:「電気通信回線による登記情報の提供に関する法律」(平成11年法律第226号)第4条第1項の業務を行う者(指定法人)として、一般財団法人民事法務協会が指定され、業務を行っている。
5.本事業の概要3

(2) 官公需に関心を持つ企業
官公需に関心を持つ会社は全省庁統一資格を取得していると考えられるが、全省庁統一資格を有する企業については、「統一資格審査申請・調達情報検索サイト」から有資格者名簿を閲覧できる。
しかし、この名簿を閲覧する際には必ず「競争参加地域」「資格の種類」「音別」「有効期間」「業者コード範囲」を指定することとなっており、「業者コード範囲」は指定範囲が任意ではなく固定となっているため、例えば地域毎に全ての業者の一覧を一括取得することが出来ない。
また、新規中小企業者を特定するために必要な「等級」や「企業規模」といった項目は検索結果には表示されるが、検索時に指定することができず、「設立年度」は検索結果にも含まれない。
5.本事業の概要4

1.2.1.2. 解決策の方針
上記の課題の解決策として、以下の2つの方針に基づき、検討を進めた。
(1) 新規中小企業者自ら登録する情報の公開
公共調達に関心がある新規中小企業者が自ら情報を登録し、登録された情報を任意の条件で検索・閲覧できる仕組みが必要であると考えられる。
その仕組みとして、「新規中小企業・小規模事業者データベース」(以下「新規中小企業 DB」という)を構築・公開し、省庁だけでなく、地方自治体、民間等を含め広く新規中小企業に関する情報を検索・閲覧可能とする。
新規中小企業DBでは、新規中小企業者の具体的な商品・サービスに関する情報及びこれまでの受注実績等を登録することを可能とし、新規中小企業者による公共調達の受注拡大に寄与することを目指す。
(2) 情報登録負荷軽減のためのデータ標準化及びオープンデータ化の調査
新たに構築する新規中小企業DBの情報は、新規中小企業者が自ら入力する情報である。多くの企業は同様の情報を商業登記や全省庁統一資格の申請時に登録しており、入力が2度手間になることによる負担や入力間違いによる情報の不整合などを避けることが重要である。
本来であればこれらの制度のサイトから情報を取得し、予め登録画面に埋め込んでおくことが望ましいが、現時点でこれらのサイトはそのようなサイト間(システム間)連携機能を実装・公開していない。
従って、今年度は上記2制度及び地方公共団体の入札参加資格登録制度について調査し、登録に必要な情報のうち共通する項目、必須な項目及びそれらの形式等について調査の上、新規中小企業者のデータ標準仕様を取り纏め、それに基づいて新規中小企業DBを設計・構築した。
また、統一資格審査申請・調達情報検索サイト及び登記情報提供サービスのオープンデータ化に向けた事業を調査し、リリース時期、公開方法及び公開データの範囲等を明らかにした上で、来年度に予定されている新規中小企業DBの改修に向けた課題の整理及び改修に向けた仕様の検討を行った。
1.2.2.情報登録および利用の促進
1.2.2.1. 課題認識
(1) 情報入力のための動機付け
新規中小企業者が自ら情報を入力しない限り新規中小企業 DB の登録件数は増えないため、上記の入力負荷軽減だけでは不十分であり、入力を促す動機づけが必要である。このため、来年度の機能追加に向けて以下について検討した。
a. 中小企業庁の官公需情報ポータルサイトと連携し、省庁・地方自治体の調達情報を、登録している新規中小企業者へメールにより配信する。

b. 省庁・地方自治体による新規中小企業者への発注情報及び評価情報の登録、閲覧を可能とし、優秀な新規中小企業者への発注の機会が拡大するようにする。
(2) 企業情報の信頼性確保
新規中小企業DBで公開する情報は新規中小企業者が自ら登録するため、虚偽の情報や不適切な情報・表現が登録されてしまう可能性を排除できない。この問題点に対する対策として、以下を実施した。
c. 新規中小企業者の登録用アカウントを発行する際に申請情報をしっかりと確認するための機能を備える
d. 登録された情報に虚偽又は不適切な情報が含まれる場合に閲覧者が簡易に管理者へ通報する機能を備える
e. 虚偽又は不適切だと判断された情報は管理者が修正・削除するための機能を備える。また、新規中小企業DBで公開された情報を基に省庁や地方自治体が調達を行うため、情報の改ざんはあってはならない。これに対処するため、以下を対策した
f. 新規中小企業者のアカウントを不正使用されないように、規定回数以上のログイン失敗時のアカウントロック、セッションタイムアウトなどの対策を実施する
1.2.3.将来の拡張性を見据えたデータベース設計
政府では、「電子行政オープンデータ戦略」(平成24年7月4日 高度情報通信ネットワーク社会推進戦略本部決定)を策定し、公共データを二次利用可能な形で公開するとともに、データ形式・構造等の標準化やデータを外部サービスで利用するための API(Application Programming Interface)の提供を促進するための様々な活動を実施している。
また、「行政手続における特定の個人を識別するための番号の利用等に関する法律」(平成25年5月31日制定、以下番号法と言う)により、国税庁長官は、法人等に対して、法人番号を付番するとともに、「商号又は名称、本店又は主たる事務所の所在地及び法人番号を公表する」こととなっている。
番号法では、個人番号及び法人番号の利用に関し、地方公共団体には、「自主的かつ主体的に、その地域の特性に応じた施策を実施」することを義務とするとともに、事業者に対しては、「国及び地方公共団体が個人番号及び法人番号の利用に関し実
施する施策に協力」することを努力義務としている。
これらの背景を踏まえ、今回構築する新規中小企業DBは、将来的には、すべての情報を事業者自らが登録するのではなく、国税庁の法人番号サイトや国及び自治体の統一資格審査申請・調達情報検索サイト、あるいは中小企業庁が民間に委託して運営しているミラサポなどから API にて自動的に事業者情報を入手し、自社の情報を充実させたい事業者が、それら情報に追加して自社情報を登録することも想定される。
これにより、他サービスに登録されている事業者はすべて新規中小企業DBに登録されるとともに、事業者の登録の手間も大幅に低減されると期待される。

1.3. 実施内容
1.3.1.実施概要
本データベースは、官公需に関心を有する新規中小企業者の情報を集積し、創業年、障害者雇用、環境配慮等の各種条件に合った対象企業を容易に検索できるようにすることにより、政府、地方公共団体が公共調達する時に、候補企業等の情報を提供するための検証を目的として構築した。
また、本データベースの構築を通じてデータベースの将来像についても検討した。データベースの将来像の検討に際しては、政府や地方公共団体の登録システムや登記情報との連携などを視野に入れ、企業へのインセンティブ設計も含め、幅広い検討を行った。



2. データベースの将来像の検討に向けた調査
総務省の入札統一参加資格や各省の工事の入札参加資格登録制度、地方自治体の入札参加資格登録制度、法務省の登記の公開情報等のデータ項目の仕様を整理し、新規中小事業者が入力、登録する情報を格納するデータベースを構築するとともに、その情報を官公庁等が検索し、活用するためのシステムの構築、試験運用、検証を行った。
また、これらの既存システム及びその登録情報の調査結果に基づき、新規中小企業DBの将来像について、以下を含む幅広い視点での検討を行った。
・政府や地方公共団体の既存システムおよびその登録情報との連携を考慮した設計
・新規中小企業 DB システムのユーザーである官公需の発注者(政府及び地方公共団体等)および受注者(新規中小企業)におけるインセンティブ向上に資する設計
2.1. 関連する既存システムとの連携可能性に関する調査
2.1.1.統一資格審査システム
(1) システムの概要
(A) 全省庁統一資格の概要
全省庁統一資格は、各省庁における物品の製造・販売等の一般競争(指名競争)に係る、全省庁統一の入札参加資格である。各省庁のうちいずれか1か所で資格を取得した場合、その資格は、各省庁の全調達機関(全国の都道府県に所在する機関を含む)において有効となる。
<全省庁統一資格の対象となる省庁一覧>
衆議院、参議院、国立国会図書館、最高裁判所、会計検査院、内閣官房、内閣法制局、人事院、内閣府本府、宮内庁、公正取引委員会、警察庁、金融庁、消費者庁、復興庁、総務省、法務省、外務省、財務省、文部科学省、厚生労働省、農林水産省、経済産業省、国土交通省、環境省及び防衛省で外局及び附属機関その他の機関並びに地方支分部局を含む。
(B) 統一資格審査申請・調達情報検索サイトの概要
統一資格審査申請・調達情報検索サイトは、インターネットを介した、全省庁統一資格審査の申請機能や、各省庁の調達情報の検索機能を有している。

(2) 登録情報
統一資格審査申請・調達情報検索サイトで登録することのできる情報について、以下に記載する。なお、統一資格審査申請は、紙でも行うことができ、その場合は、以下の「企業プロフィール(経営情報)」に相当する情報として、次の添付書類の提出が必要となる。
・財務諸表
・納税証明書
・登記簿謄本(記載事項全部証明書)
(A) 企業プロフィール(基本情報)
統一資格審査申請における企業プロフィールのうち基本的な情報は、表2.1-1のとおりである。いずれも、多くの自治体の電子入札システム等においても設定されている項目であり、全庁統一資格等級、官公需適格組合証明番号を除き、新規中小企業DBシステムでも設定している項目である。
新規中小企業DBシステムにおいて、全庁統一資格等級、官公需適格組合証明番号を除いた理由は、これらに該当しない中小企業を対象とすることを想定しているためである。








なお、新規中小企業DBにおいて必要となる「営業年数」については、平成28年1月以降に予定している改修により公開される見込みである。
2.1.2.番号法に基づく法人番号の公表
(1) システムの概要
「行政手続における特定の個人を識別するための番号の利用等に関する法律(番号法)」58条4項に基づき、国税庁が法人番号の公表を行うものである。このため、国税庁は法人番号システムを整備中である。法人番号システムによる公表手段として、以下の4つが提供される。
・ウェブサイト画面上での閲覧
・ウェブサイトでのファイルダウンロード
・情報記録媒体の送付
・システム間連携によるファイル交換(ファイル形式:XML、CSV等)
(2) 登録情報
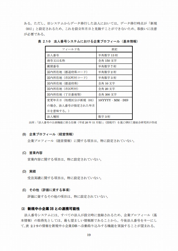
(A) 企業プロフィール(基本情報)
法人番号システムにより提供される企業プロフィールのうち基本的な情報は、表2.1-9のとおりである。いずれも、統一資格審査システムおよび自治体の電子入札システム等においても共通して設定されている項目である。
なお、新規中小企業DBにおいて必要とされる設立年月日(営業年数)は、登記情報公開システムには設定がないが、「変更年月日」の処理区分が「新規(01)」の場合、法人番号が指定された年月日を意味することから、この項目を設立年月日と見做すことが可能で

(B)企業プロフィール(経営情報)
企業プロフィール(経営情報)に関する項目は、特に設定されていない。
(C)営業内容
営業内容に関する項目は、特に設定されていない。
(D)実績
受注実績に関する項目は、特に設定されていない。
(E)その他(評価に資する事項)
評価に資するその他の項目は、特に設定されていない。
(3)新規中小企業DBとの連携可能性
法人番号システムには、すべての法人が設立時に登録されるため、企業プロフィール(基本情報)の取得先としては、最も望ましい情報源であることから、今後法人番号をキーにして、表2.1-9の情報を新規中小企業DBへ自動取り込みする機能を実装することが望まれる。

2.1.3.連携を考慮したデータ標準仕様の検討
統一資格審査申請・調達情報検索サイト及び法人番号システムの情報項目は、それぞれ表2.1-8及び表2.1-9に示すとおりである。将来的にこれらのシステムと連携することを考えると、現時点で連携を考慮したデータ標準仕様としなければ、例えば項目の型や桁数が合っていないために連携時に情報が欠落したり、マッピングや変換がうまくいかないといった事態が起こり得る。
最悪の場合、連携のためにデータ仕様を変更し、システム改修を行わなければならない。そこで表2.1-10に示すとおり連携を考慮したデータ標準仕様を策定した。
表2.1-10において連携先の2システムと共通の情報項目であり、かつ、新規中小企業DBの仕様では背景が灰色になっている情報項目は、個人情報に関する項目であり、新規中小企業DBでは扱わないこととした項目である。新規中小企業DBは企業情報を検索・閲覧可能とすることを目的としたシステムであるため、個人情報は原則扱わない方針である。
このため、連携先で管理対象となっている情報項目であっても、個人情報に該当する項目に関しては、新規中小企業DBでは管理対象外とした。









(E)その他(評価に資する事項)
自治体の資格審査における登録情報項目のうち、その他の評価に資する項目は、表2.2-6のとおりである。その他の評価に資する項目は、統一資格審査システムや登記情報公開システムでは、特に設定されていないが、自治体の資格審査における登録情報項目では、主に能力評価とコンプライアンスの観点から様々の項目が設定されている。
<能力評価に関する項目例>
・監理技術者や技術職員等の雇用数
・ISO等の認証取得状況
<コンプライアンスの観点に基づく項目例>
・保険の加入状況
・納税状況
・ISO等の認証取得状況
・障害者等の雇用数




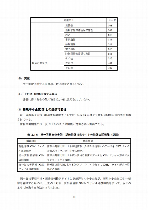
2.3. 調達情報の配信に関する調査
新規中小企業DBに登録した新規中小企業者に対して調達情報を配信する機能を追加することを検討する。調達情報を配信するにあたり、府省及び地方自治体の調達情報を収集する仕組みを構築することが必要であるが、本事業においてこれを行うことは困難である。
しかし、調達情報を収集して一元的に提供しているサイト(以下「調達情報提供サイト」という。)が既に稼動しているため、これらのサイトから情報を取得して調達情報の配信に利用することを検討する。
そのため、既存の調達情報提供サイトで提供されている情報項目などに加えて、システムが自動処理しやすいデータ形式で情報を提供されているかについて調査を実施した。
2.3.1.調達情報提供サイト
2.3.1.1. 統一資格審査申請・調達情報検索サイト
「統一資格審査申請・調達情報検索サイト」は府省共通の調達情報提供サイトである。提供される情報は官報に掲載される調達広告・公示情報と同じ情報である。以下の URL から利用できる。




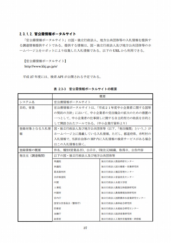
2.3.1.2. 官公需情報ポータルサイト
「官公需情報ポータルサイト」は国・独立行政法人、地方公共団体等の入札情報を提供する調達情報提供サイトである。提供する情報は、国・独立行政法人及び地方公共団体等のホームページ上をロボットにより収集した入札情報である。以下のURLから利用できる。
【官公需情報ポータルサイト】
http://www.kkj.go.jp/s/
平成27年度には、検索APIが公開される予定である。
◆官公需情報ポータルサイトの概要
◆システム名
官公需情報ポータルサイト
◆目的、背景
官公需情報ポータルサイトは、「平成21年度中小企業者に関する国等の契約の方針」において、中小企業者の受注機会の拡大のための措置の一つとして、中小企業者の仕事探しに関する自主的努力の助長を目的として開設されたツールである。(中小企業庁資料より)
◆登録対象となる入札情報
国・独立行政法人及び地方公共団体等(以下、「発注機関」という。)がホームページ上に掲載している入札情報。ただし、都道府県、市町村の入札情報で、当該自治体の HP 内に入札情報の検索サービスがある場合はこの入札情報を除く
◆登録情報の概要
件名、種別(営業品目)、公示日、(発注元)組織、取得日、公告内容
◆発注元(調達機関)
◆省庁
衆議院、参議院、最高裁判所、会計検査院、内閣、人事院、内閣府、宮内庁、国家公安委員会(警察庁)、防衛省、金融庁、総務省、法務省、外務省、財務省、文部科学省、厚生労働省、農林水産省、経済産業省、国土交通省、環境省、消費者庁、復興庁
◆その他
北海道旅客鉄道株式会社、東日本旅客鉄道株式会社、東海旅客鉄道株式会社、西日本旅客鉄道株式会社、四国旅客鉄道株式会社、九州旅客鉄道株式会社、日本貨物鉄道株式会社、日本たばこ産業株式会社、日本電信電話株式会社、沖縄振興開発金融公庫、東日本電信電話株式会社、西日本電信電話株式会社、株式会社日本政策金融公庫、株式会社日本政策投資銀行、株式会社国際協力銀行、社会保険診療報酬支払基金、放送大学学園、日本中央競馬会、農林漁業団体職員共済組合、消防団員等公務災害補償等共済基金、電源開発株式会社、関西国際空港株式会社、国際電信電話株式会社、地方競馬全国協会、日本放送協会、日本勤労者住宅協会、地方公共団体金融機構、日本私立学校振興・共済事業団、日本郵政公社、成田国際空港株式会社、日本環境安全事業株式会社、東京地下鉄株式会社、国立大学法人、大学共同利用機関法人、東日本高速道路株式会社、中日本高速道路株式会社、西日本高速道路株式会社、首都高速道路株式会社、阪神高速道路株式会社、本州四国連絡高速道路株式会社、日本アルコール産業株式会社、株式会社商工組合中央金庫、全国健康保険協会、日本年金機構、日本財団、新関西国際空港株式会社
◆独立行政法人
独立行政法人国立公文書館、独立行政法人酒類総合研究所、独立行政法人国立特別支援教育総合研究所、独立行政法人大学入試センター、独立行政法人国立女性教育会館、独立行政法人国立科学博物館、独立行政法人物質・材料研究機構、独立行政法人防災科学技術研究所、独立行政法人航空宇宙技術研究所、独立行政法人放射線医学総合研究所、独立行政法人国立美術館、独立行政法人教員研修センター、独立行政法人国立健康・栄養研究所、独立行政法人種苗管理センター、独立行政法人家畜改良センター、独立行政法人水産大学校、独立行政法人農業生物資源研究所、独立行政法人農業環境技術研究所、独立行政法人国際農林水産業研究センター、独立行政法人森林総合研究所、独立行政法人水産総合研究センター、独立行政法人経済産業研究所、独立行政法人工業所有権情報・研修館、独立行政法人日本貿易保険、独立行政法人産業技術総合研究所、独立行政法人製品評価技術基盤機構、独立行政法人土木研究所、独立行政法人建築研究所、独立行政法人交通安全環境研究所、独立行政法人海上技術安全研究所、独立行政法人港湾空港技術研究所、独立行政法人電子航法研究所、独立行政法人航海訓練所、独立行政法人航空大学校、独立行政法人国立環境研究所、独立行政法人駐留軍等労働者労務管理機構、自動車検査独立行政法人、独立行政法人統計センター、独立行政法人造幣局、独立行政法人国立印刷局、独立行政法人水資源機構、独立行政法人鉄道建設・運輸施設整備支援機構、独立行政法人科学技術振興機構、独立行政法人国際協力機構、独立行政法人福祉医療機構、独立行政法人農畜産業振興機構、独立行政法人北方領土問題対策協会、独立行政法人国民生活センター、独立行政法人理化学研究所、独立行政法人国際交流基金、独立行政法人日本芸術文化振興会、独立行政法人日本学術振興会、独立行政法人日本スポーツ振興センター、独立行政法人国立重度知的障害者 総合施設のぞみの園、独立行政法人農業者年金基金、独立行政法人日本貿易振興機構、独立行政法人新エネルギー・産業技術総合開発機構、独立行政法人国際観光振興機構、独立行政法人労働政策研究・研修機構、独立行政法人勤労者退職金共済機構、独立行政法人原子力安全基盤機構、独立行政法人石油天然ガス・ 金属鉱物資源機構、独立行政法人宇宙航空研究開発機構、独立行政法人環境再生保全機構、独立行政法人労働者健康福祉機構、独立行政法人日本学生支援機構、独立行政法人情報通信研究機構、独立行政法人国立高等専門学校機構、独立行政法人大学評価・学位授与機構、独立行政法人国立大学財務・経営センター、独立行政法人国立病院機構、独立行政法人中小企業基盤整備機構、独立行政法人都市再生機構、独立行政法人奄美群島振興開発基金、独立行政法人日本原子力研究開発機構、独立行政法人日本高速道路保有・債務返済機構、独立行政法人国立青少年教育振興機構、独立行政法人海技教育機構、年金積立金管理運用独立行政法人、独立行政法人労働安全衛生総合研究所、独立行政法人農業・食品産業技術総合研究機構、独立行政法人住宅金融支援機構、独立行政法人国立文化財機構、独立行政法人農林水産消費安全技術センター、独立行政法人国立がん研究センター、独立行政法人国立循環器病研究センター、独立行政法人国立精神・神経医療研究センター、独立行政法人国立国際医療研究センター、独立行政法人国立成育医療研究センター、独立行政法人国立長寿医療研究センター、独立行政法人高齢・障害・求職者雇用支援機構
◆情報提供先(閲覧者)
一般国民
◆運営管理者
中小企業庁 事業環境部
◆取得可能な情報項目
※情報項目は、「表 2.3-4 検索 API で取得可能なデータ」を参照
◆取得時のデータ形式
XML形式














